티스토리 뷰
SideFX Houdini를 사용하여 포인트 클라우드를 Dynamics 365 Guides 또는 Power Apps에 사용할 최적화된 3D 모
이 자습서에서는 SideFX Houdini를 사용하여 포인트 클라우드를 Microsoft Dynamics Guides 또는 Microsoft Power Apps에 사용할 최적화된 3D 모델로 변환하는 방법을 설명합니다.
learn.microsoft.com
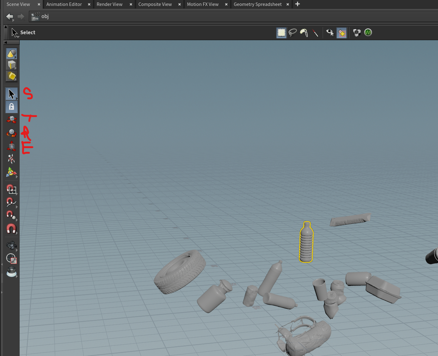
단축키
L: 노드정리
s: 셀렉트 모드
U: geo 밖으로 이동
g : 중심점으로 이동
ctrl + shift + 왼마우스 : delete channel
스페이스바 : 카메라 : 뷰포트 이동 오른마우스 왼마우스 휠
트랜스폼 이름 클릭 : 키프레임 생성 / 타임라인 이동 (시간) 수치 변경 노란 색 alt 수치 클릭 : 키프레임 생성
뷰포트에서 D : 디스플레이 화면 설정
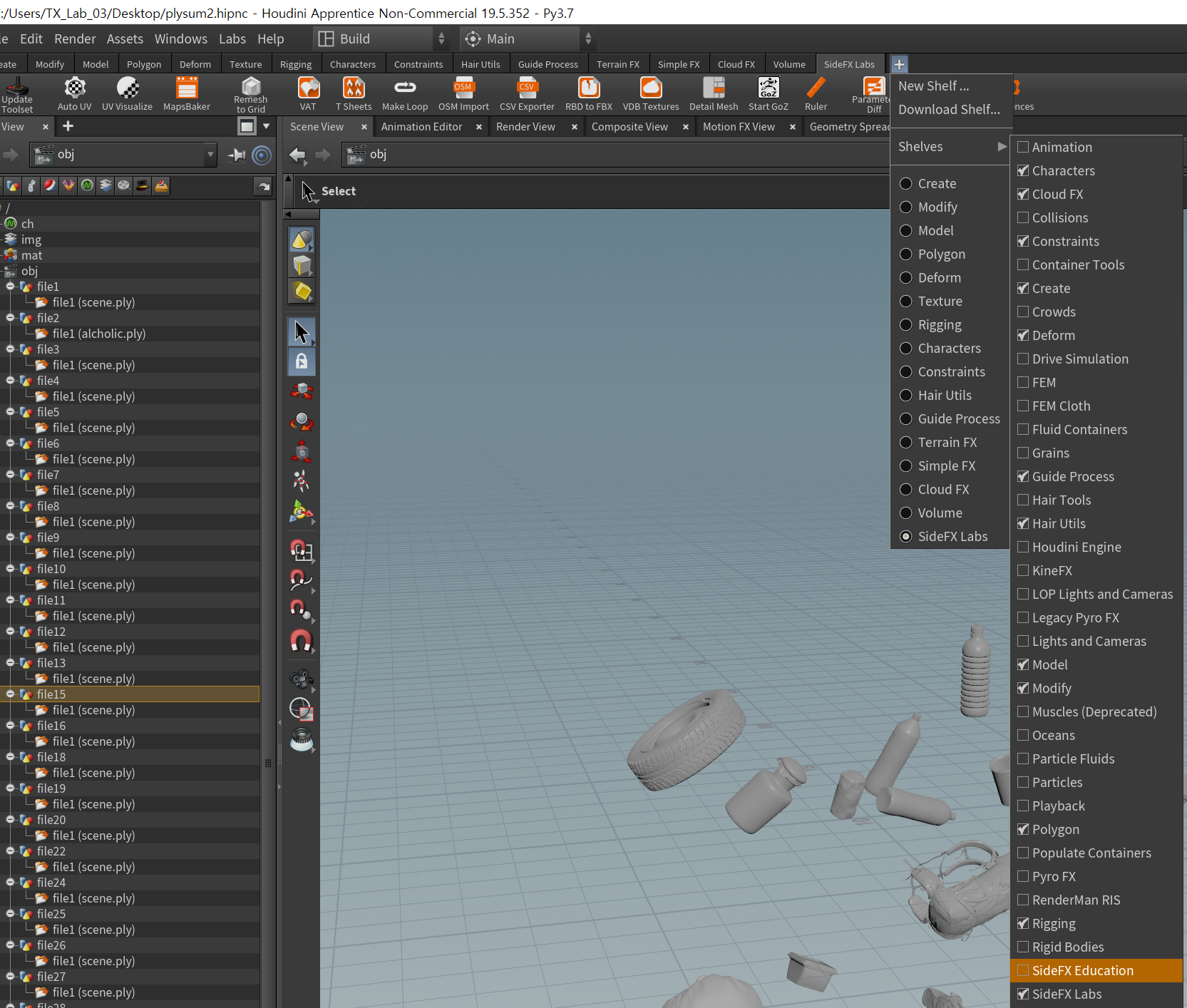
1. 후디니 파일 임포트

파일 더블 클릭

ply파일 불러오기
다시 obj로 나간다. - 크기조절

물체 선택 s // 이동 t 스케일 s 회전 r

배치 대충 끝났으면 ply 확장자로 유니티에 내보내자.
유니티에 후디니를 위한 패키지 설치@@@@@
https://github.com/Unity-Technologies/VFXToolbox
GitHub - Unity-Technologies/VFXToolbox: Additional tools for Visual Effect Artists
Additional tools for Visual Effect Artists. Contribute to Unity-Technologies/VFXToolbox development by creating an account on GitHub.
github.com


유니티 패키지 설치

설치된것 확인

후디니에서

아까 git 에서 다운받은 폴더에서
/Houdini/VFXToolbox/DCC-Tools~/Houdini/houdini19.5/VFXG/otls/

- vf 파일 만들기 백터필드 in houdini
- point cache 내보내기

이건 뭐였지

'후디니' 카테고리의 다른 글
| unity_houdini_part1. houdini Engine Unity package (0) | 2023.07.06 |
|---|---|
| 후디니 _ mac FREE 라이센스 문제_houdini for unity (1) | 2023.05.13 |
| houdini for unity (0) | 2023.05.12 |
| houdini_ply편집 2 (for unity) (0) | 2022.11.07 |
| 후디니 설치 : 19 free licence / python3 / mac : name오류/ win : licence activate (0) | 2022.08.25 |
- Total
- Today
- Yesterday
- AI
- 후디니
- three.js
- sequelize
- Express
- DeepLeaning
- 4d guassian splatting
- Arduino
- Unity
- Midjourney
- MQTT
- CNC
- TouchDesigner
- VR
- colab
- RNN
- krea
- VFXgraph
- Java
- 4dgs
- Python
- opencv
- docker
- ai film
- 라즈베리파이
- node.js
- opticalflow
- MCP
- 유니티
- houdini
| 일 | 월 | 화 | 수 | 목 | 금 | 토 |
|---|---|---|---|---|---|---|
| 1 | 2 | 3 | 4 | 5 | 6 | 7 |
| 8 | 9 | 10 | 11 | 12 | 13 | 14 |
| 15 | 16 | 17 | 18 | 19 | 20 | 21 |
| 22 | 23 | 24 | 25 | 26 | 27 | 28 |
