티스토리 뷰
728x90
반응형
alt + drag : duplicate
1. Setting



2. Line


curveu
resample -> i
curveu : 선이 색으로 표시됨, 빨간색이 끝번호

번호보기

3. 배경 설정
comman +D?

4. Groups





그룹 몇으로 지정할 수 있는지 geometry spreadsheet를 보고 그룹 지정할 수 있다. curveu =0 ,1 end point와 start point 두 그룹으로 만들었다. 그룹은 . 노드 이름과 그룹명을 헷갈리지 말자. 그룹이름이 os
5. null 생성 -> line out
다른 네트워크와 연결하기위해.
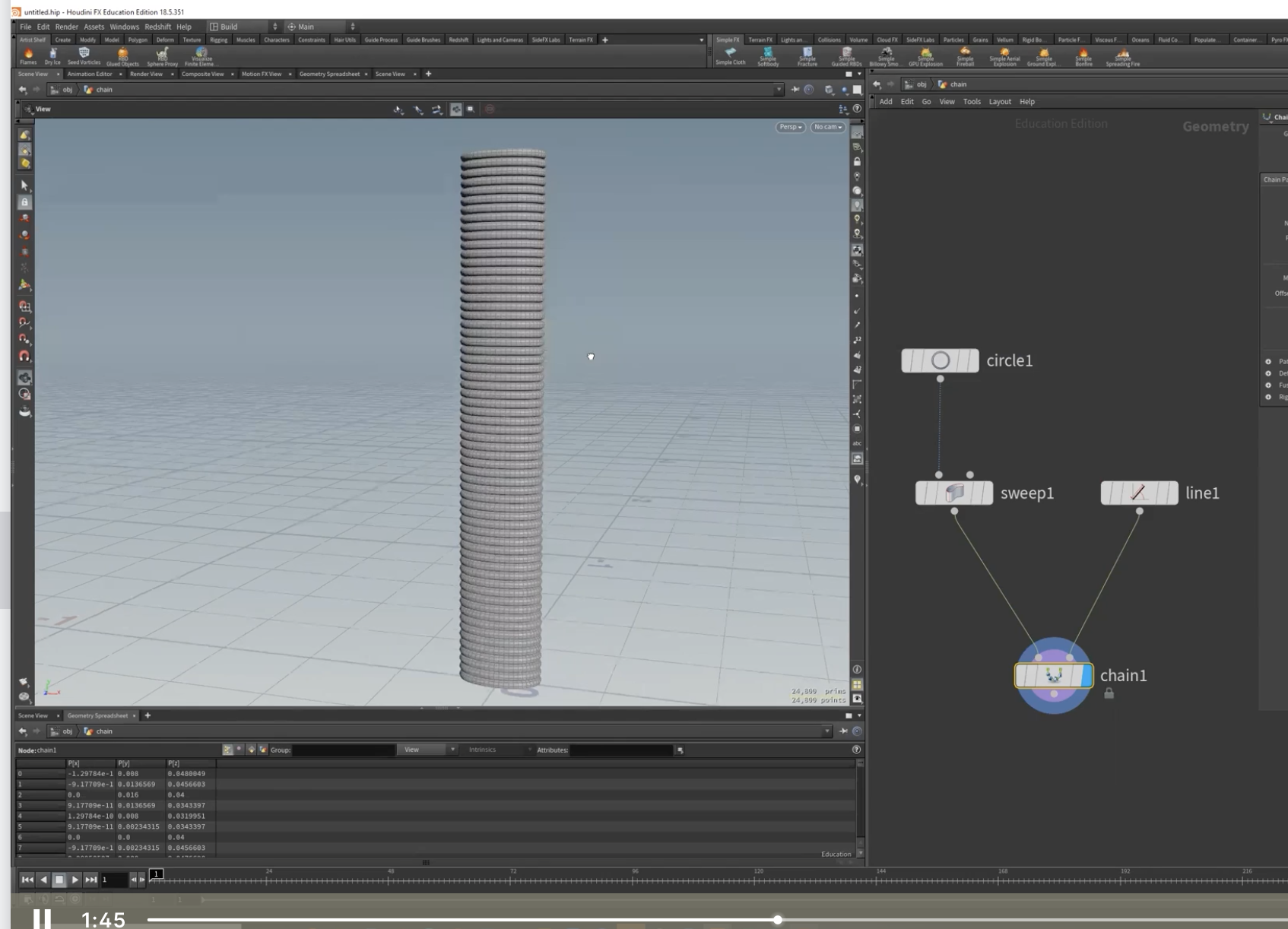
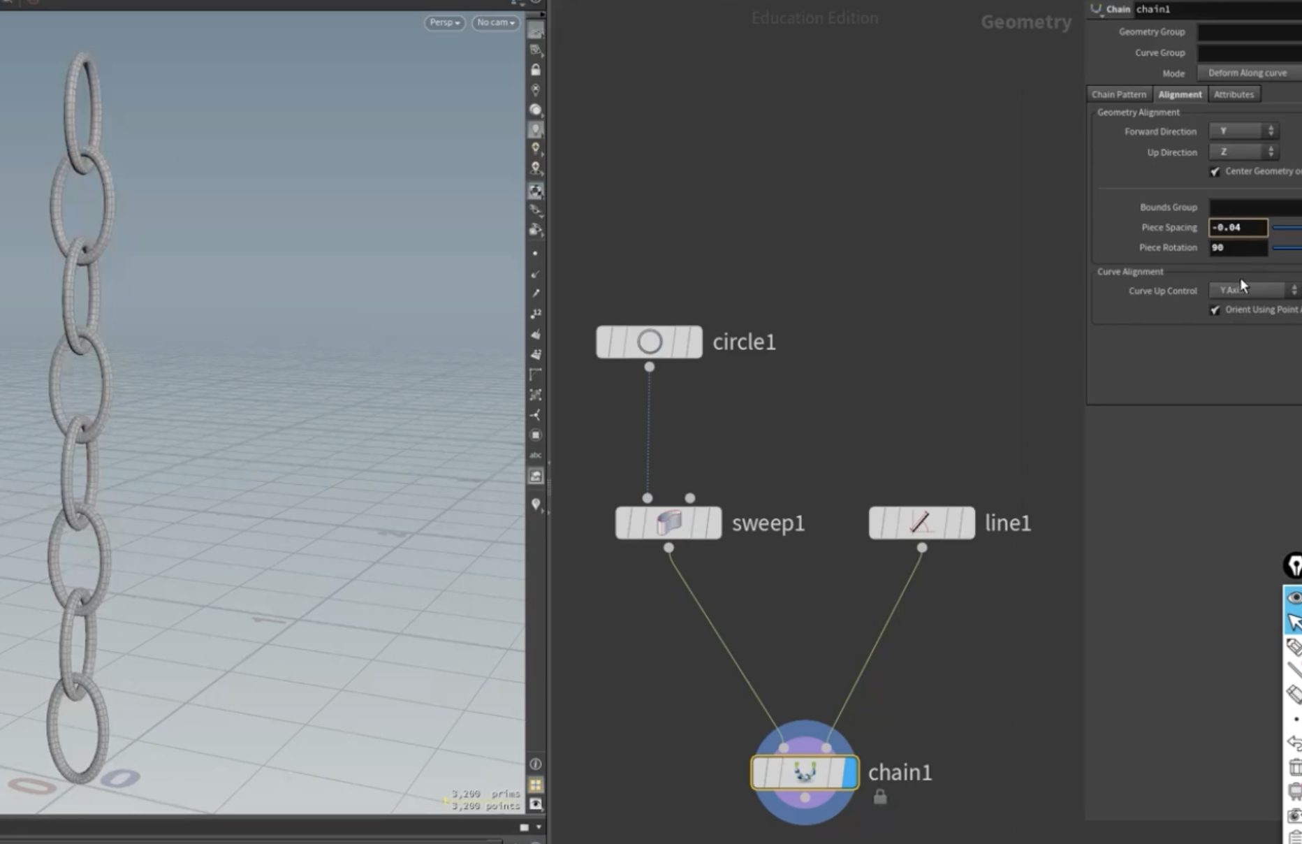
a.circle
/ show object

b.seep

c.chain
copy랑 좀 다름.


d. object merge

object를 line out으로 설정해줬더니
라인의 끝점에 체인이 붙었다.

이런구조도임.

새로운 geo 생성 -> core
1. object merge : object : line out
2.attribute adjust : 어트리뷰트 네임 P
라인의 포지션 기반으로 한다?

( curve . enter?handle? 마우스 클릭클릭)
(revolve하면 twist - procedual system : digital asset으로 만들어서 절차적으로 조작 가능하게 할 수있음)

3. attribute _ adjust : noise 추가


using attribute Wrangle
코드를 쓸수있다.!!!

새로운 변수? 파라미터 조절기를 생성한다.

728x90
반응형
'후디니' 카테고리의 다른 글
| houdini - stable diffusion (0) | 2024.02.25 |
|---|---|
| houdini_기초 (1) | 2024.02.25 |
| houdini_ math (1) | 2024.01.26 |
| houdini _ GEO format_BGEO (0) | 2024.01.03 |
| 후디니 _ AMR(adaptive mesh refinement) (0) | 2024.01.01 |
250x250
공지사항
최근에 올라온 글
최근에 달린 댓글
- Total
- Today
- Yesterday
링크
TAG
- 4dgs
- RNN
- Java
- 유니티
- TouchDesigner
- houdini
- AI
- ai film
- MQTT
- Unity
- Arduino
- Python
- docker
- VFXgraph
- CNC
- node.js
- opticalflow
- sequelize
- VR
- Express
- 4d guassian splatting
- 라즈베리파이
- 후디니
- three.js
- Midjourney
- colab
- DeepLeaning
- MCP
- opencv
- krea
| 일 | 월 | 화 | 수 | 목 | 금 | 토 |
|---|---|---|---|---|---|---|
| 1 | 2 | 3 | 4 | 5 | 6 | 7 |
| 8 | 9 | 10 | 11 | 12 | 13 | 14 |
| 15 | 16 | 17 | 18 | 19 | 20 | 21 |
| 22 | 23 | 24 | 25 | 26 | 27 | 28 |
글 보관함
반응형
